Alpha Monitor
A wearable I built for elders with Alzheimer's after seeing my grandma struggle with wandering and falls. It uses on-device AI to detect falls and send alerts to caregivers.
TL;DR
Spent 6 years building a wearable for my grandma with Alzheimer's. Custom PCBs, LoRa, on-device AI. Beat 18,000 college students as a high schooler to win $40k from Samsung. Featured in The Guardian. Met the Prime Minister.
Alpha Monitor is a wearable device that detects when elderly patients with dementia fall, wander away, or have an accident, and instantly alerts caregivers.
the problem
I truly admire Hemesh Chadalavada's sensitivity. Seeing his grandmother suffer from Alzheimer's, he decided to work on a 'Smart Wristband' that would help monitor aspects that relate to this disease. Congratulations on being conferred the Rashtriya Bal Puraskar 2021!
— Narendra Modi (@narendramodi) January 25, 2021
I was 12, spending summer at my grandmother's house.
She had recently been diagnosed with Alzheimer's. It's not just memory loss. She didn't just forget my name or who I was. She lost her sense of self. Her sense of body and mind. She would get up in the middle of the night because she had no idea where she was, or even who she was.
One night, I watched her get off her bed and wander outside. Our in-home caregiver didn't even notice. Another night, I heard noise in the kitchen at 2am. She was trying to cook something. She had left the gas on.
Alzheimer's is brutal. It takes everything. Your memories. Your identity. Your independence. There are 55 million people living with dementia worldwide. By 2050, that number will triple. Most caregivers have no support. They can't watch their loved ones 24/7. They live in constant fear.
I looked for something in the market that could help. I couldn't find anything that actually worked.
the solution
Alpha Monitor is a wearable device that detects when elderly patients with dementia fall, wander away, or have an accident, and instantly alerts caregivers.
The wearable is completely customizable. It monitors all body movements to detect falls, wandering out of bed, or signs of panic. Strap it on, put it in a pocket, tuck it in a sock.
The wearable (left) and the receiver hub (right)
"Many patients don't like wearing a watch. They pull it off. That's why the device had to be something that can be worn on any part of the body."
โ Ms. Bala Sundari, Co-founder, Alzheimer's and Related Disorders Society of India Hyderabad
It works completely without WiFi or Bluetooth. Most monitoring devices lose connection when a patient moves out of range. Alpha Monitor uses LoRa (long-range radio). It can detect a person over a mile away.
The system has two parts: a compact wearable and a receiver station. It monitors falls, wandering, walking patterns, posture, temperature, and pulse. If something goes wrong, caregivers get instant alerts at home and on their phones.
the internet
I was 12. No formal training in electronics. No mentor. No engineering degree. My teacher was YouTube.
I spent hours watching robotics tutorials by Paul McWhorter, a high school teacher who posted videos online. When I didn't understand something, I googled it. When Google didn't help, I emailed professors and engineers directly. Most of them actually replied.
I ended up teaching myself hardware engineering, firmware development, PCB design, and machine learning. All from the internet.
the 6 year journey
The first prototype was a huge box. Embarrassingly huge. I had no idea what I was doing.
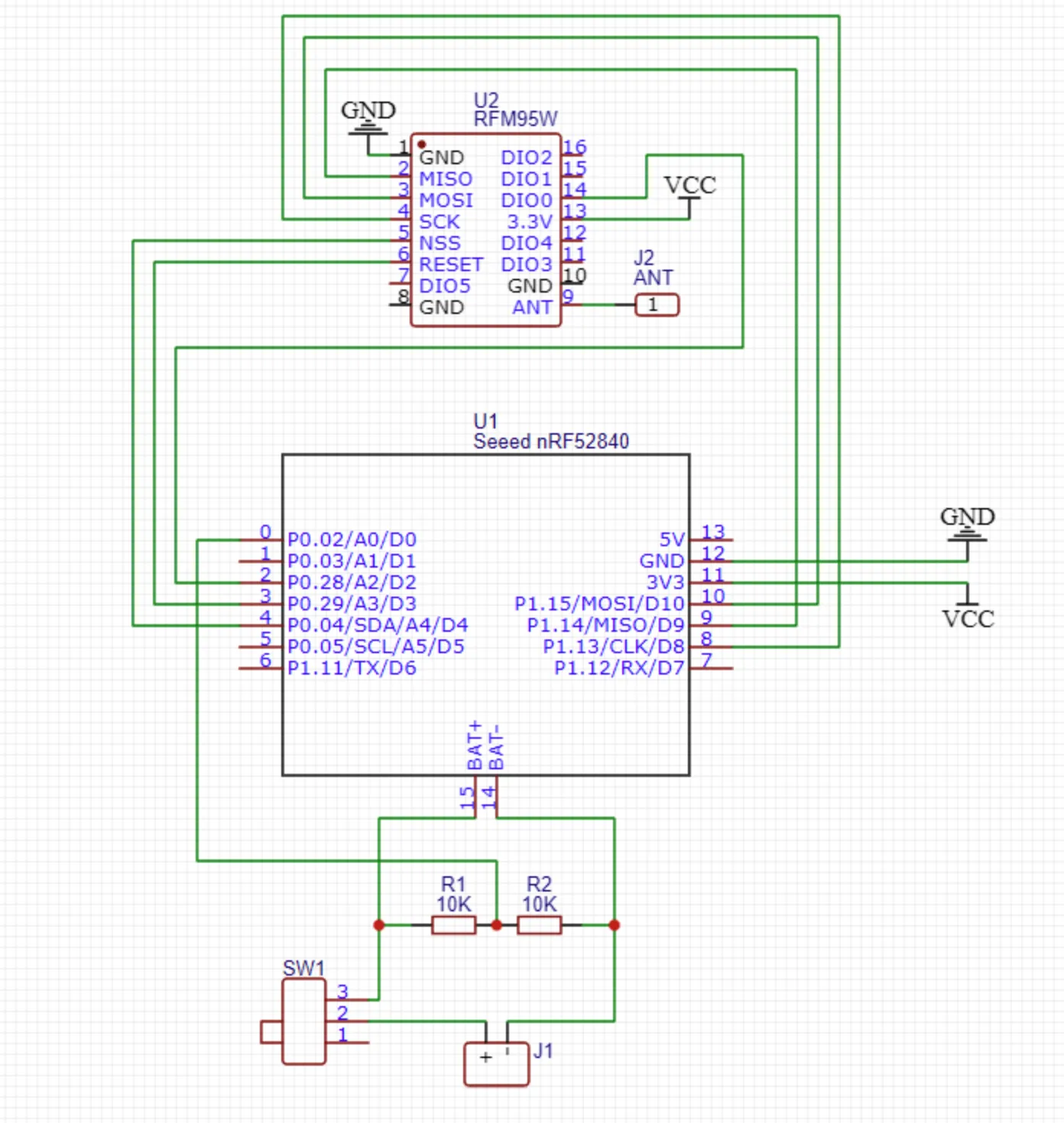
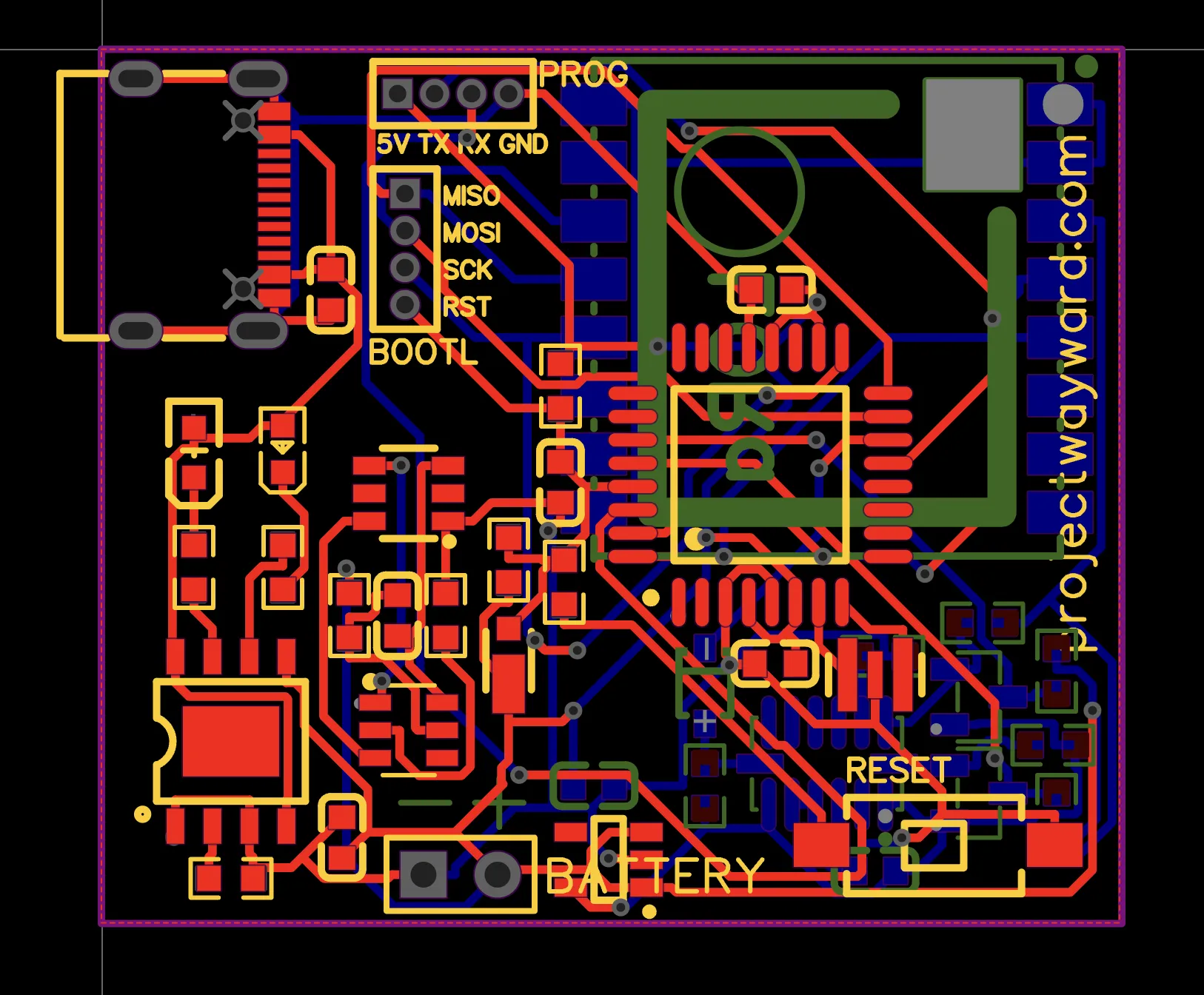
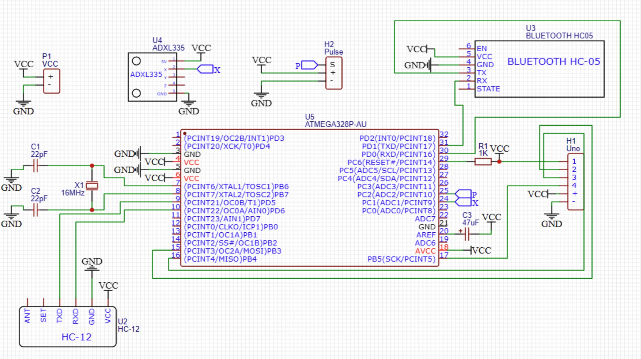
I went through 22 prototypes. Three major PCB iterations. The first version used nRF24L01 modules, but the range was terrible. Switched to LoRa, testing both Ra-02 and RFM95W modules with custom 433 MHz antennas.
I designed schematics in EasyEDA and Altium. Fabricated boards with manufacturers in Hyderabad (Siri Circuits), nationally, and internationally. Packages getting stuck in customs became a recurring nightmare.
The hardest part was on-device AI. Running inference on a microcontroller with limited memory and no GPU. I trained pose estimation models on Edge Impulse, optimized for nRF microcontrollers. The challenge was distinguishing a patient falling from a patient sitting down quickly. Or detecting when someone rolled over in bed versus actually getting up.
I partnered with ARDSI (Alzheimer's and Related Disorders Society of India). Impact across 100+ dementia centers. Interviewed families and caregivers.
22 prototypes. 6 years. Middle school through high school. I was debugging IMU calibration drifts at 2am. I was stressing out about PCB shipments stuck in customs.
Prime Minister's Award
In 2021, at 14, I received the Pradhan Mantri Rashtriya Bal Puraskar. This is India's highest civilian honor for students. Only 32 students in the entire country receive it each year. The Prime Minister personally hands it to you in a ceremony at the Rashtrapati Bhavan.
I truly admire Hemesh Chadalavada's sensitivity. Seeing his grandmother suffer from Alzheimer's, he decided to work on a 'Smart Wristband' that would help monitor aspects that relate to this disease. Congratulations on being conferred the Rashtriya Bal Puraskar 2021!
— Narendra Modi (@narendramodi) January 25, 2021
Samsung Solve for Tomorrow
In 2022, I competed in Samsung's Solve for Tomorrow Innovation Challenge. 18,000 applicants. College students. Engineering majors. Graduate researchers. I was in high school.
I ended up winning ANYWAY. Samsung awarded me a $40,000 grant and assigned their top R&D engineers and professors at IIT Delhi as mentors.
I also won Intel's Ideate for India Innovation Challenge. 133,000 students competed.
The Guardian
"Indian teen invents gadget that may transform dementia care."
There are 55 million people living with dementia worldwide. Most caregivers have no technological support. I started this project at 12 for my grandmother. She passed away in 2023. But the work continues.
"Congratulations
and Best Wishes Hemesh ๐
We all at ARDSI Hyderabad Deccan Chapter are part of your
journey to create Dementia Friendly Communities and will continue to support you to achieve
more
in that direction."
Ms. Bala Sundari ยท Co-founder, ARDSI Hyderabad